找回密码
 注册

微信登录

微信扫一扫,快速登录

萍聚头条

查看: 323|回复: 0

AI的下一个浪潮:物理AI

[复制链接]
发表于 2025-7-17 21:58 | 显示全部楼层 |阅读模式

马上注册,结交更多好友,享用更多功能,让你轻松玩转社区。

您需要 登录 才可以下载或查看,没有账号?注册 微信登录

×
作者:微信文章
一鲸落万物生

银行的调整

带来的是活跃题材各种轮动

数了下差不多有十几个板块轮个遍

现在又有新词了

盘中新出来的Physic AI

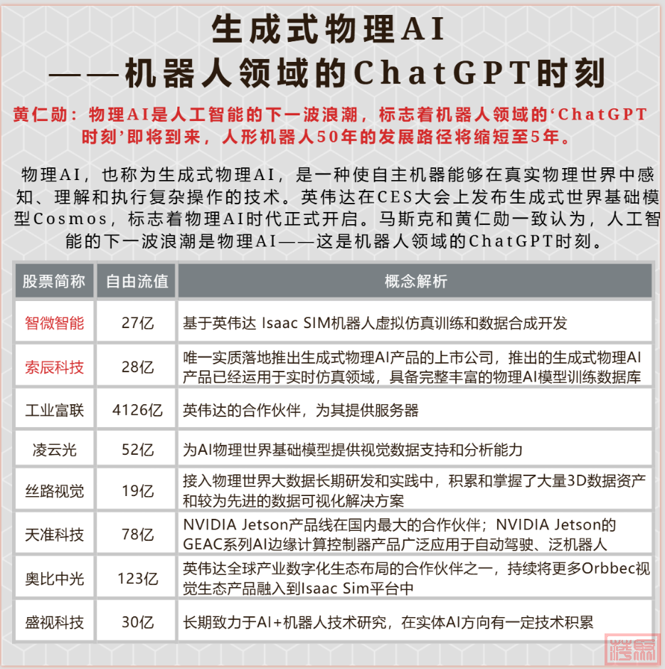
生成式物理AI一一机器人领域的ChatGPT时刻

w1.jpg
黄教主带货,引爆新行情其实去年6月份早提出来了那会还没炒起来现在英伟达正将AI从数字世界推向物理世界顺便带动了HW系的鸿蒙
w2.jpg

w3.jpg

盘后不少文章开始普及Physic AI学习

这条线最成熟的应该是机器人

这个落地最快的,其次是自动驾驶

物理AI或许成为下一代AI的核心战场

其他消息:

稀土:内蒙古白云鄂博矿床发现一种新稀土矿物,命名为“钕黄河矿”

《宜春市自然资源局关于编制储量核实报告》,要求矿企提供储量核实报告的补充材料,未出现责令整改、停产整顿等要求

w4.jpg

复盘

w5.jpg

今日主要题材梳理:

AI:东山精密,东材科技,剑桥科技,长飞光纤;鸿博股份,电光科技

创新药:力生制药,浙江震元,亚太药业,沃华医药,维康药业,成都先导,迈威生物

机器人:上纬新材,联发股份,浙江黎明,南京聚隆

w6.jpg

大号20CM7连板,史上少见

w7.jpg

=======

孵化池

w8.jpg

龙头池

w9.jpg

实盘

w10.jpg

继续等待

资金往往是今天拉这个,明天又换另一个了

持股,说起来容易

做起来,却非常难

祝好

及时收到更多有价值干货推送请【关注并星标置顶】
免责声明:文中所提股票只为分析参考,不做投资建议,投资者买入盈亏自负
                                       👉点个
w11.jpg
,赠人玫瑰手留余香
Die von den Nutzern eingestellten Information und Meinungen sind nicht eigene Informationen und Meinungen der DOLC GmbH.
您需要登录后才可以回帖 登录 | 注册 微信登录

本版积分规则

Archiver|手机版|AGB|Impressum|Datenschutzerklärung|萍聚社区-德国热线-德国实用信息网

GMT+2, 2025-10-24 23:36 , Processed in 0.161450 second(s), 30 queries .

Powered by Discuz! X3.5 Licensed

© 2001-2025 Discuz! Team.

快速回复 返回顶部 返回列表