找回密码
 注册

微信登录

微信扫一扫,快速登录

查看: 206|回复: 0

AI故乡风景!勾起童年回忆,0基础3步抄作业(附工具+提示词模板)

[复制链接]
发表于 2025-10-6 21:15 | 显示全部楼层 |阅读模式

马上注册,结交更多好友,享用更多功能,让你轻松玩转社区。

您需要 登录 才可以下载或查看,没有账号?注册 微信登录

×
作者:微信文章
小伙伴们,我是橙子姐,欢迎阅读本期文章。

今天是中秋节,花好月圆之夜,橙子姐在此祝大家双节快乐,万事顺心!

国庆8天假期,有人旅行有人加班,自然也有一部分人回老家陪伴父母,作为7080后看到老家的一幕幕总能勾起童年回忆。

很多人也刷到过很多童年回忆短视频,这两天刷到的该系列视频,条条播放过10w+互动也上万!最关键的是,这类视频不用会画画、不用懂动画,全靠AI就能做。

w1.jpg

<img   />

<img   />

<img   />

<img   />

今天就把这套“0基础出爆款” 的流程拆透,从提示词到后期,每一步都给你可复制的模板,看完就能上手。

文章目录:

1. 爆款案例展示

2. 提示词生成

3. 星流文生图

4. 图生视频

5. 短视频剪辑



1. 爆款案例展示

我们先来看一段爆款视频的案例,这个视频点赞3.6万!

     在拆流程前,先跟大家说清楚:故乡系 AI 动画能火,不是靠运气,是精准踩中了 3 个 “流量 + 情绪” 密码,尤其适合想做自媒体但没技能的人:

1.情绪需求太刚需:70-80 年代的故乡风景,是一幅 “山水 - 建筑 - 人文” 共生的图景。它既有自然的馈赠,也有人力的雕琢;既有集体劳作的艰辛,也有质朴生活的温情。这些特征不仅构成了一代人的乡愁,也为今日的乡村振兴提供了历史参照 。

2.制作门槛低到离谱:治愈系AI动画恰好通过低技术门槛重构了故乡视觉记忆,用算法生成的斑驳土墙、摇曳的稻田与炊烟,精准唤醒用户对“故乡符号”的情感共鸣。

3.变现路径清晰:不用等粉丝过百万,千粉就能接文创、零食、文具类软广(比如 “怀旧零食”),也能靠平台流量分成(1万播放约15-30元,治愈系视频播放很稳定,不会忽高忽低)。

  简单说:这是一个 “花1小时就能试错,成了就能赚” 的赛道,尤其适合宝妈、上班族想做副业的人。

w2.jpg

接下来是纯干货 —— 从0到1制作 “7080年代故乡动画” 这类动画的步骤,每一步都附工具、操作细节和提示词模板,你跟着做就能出片。

1.先让豆包写分镜脚本;

2.再按提示词生成图片;

3.接着用即梦 / 豆包转视频;

4.最后剪映剪一剪。

2.提示词生成

第一步:用豆包生成文案

打开豆包,输入提示词:作为专业的治愈系插画师与提示词设计专家,以 “治愈系手绘插画” 为核心风格,兼顾 “卡通质感” 与 “画面开阔宁静” 的视觉导向 ,根据用户提出 “咖啡馆”“气球” 这类简洁主题需求时,给出量身打造适配的文生图提示词。

w3.jpg

<img   />

<img   />

<img   />

<img   />

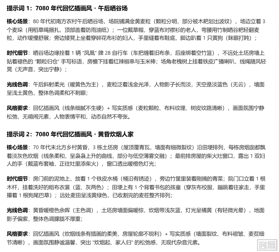
打开深度思考,点击生成,我们就可以得到以下几组提示词内容:包含核心场景、时代细节、光线色调、风格要求:核心场景:80 年代初南方农村午后晒谷场,场院铺满金黄麦粒(颗粒分明,部分被木耙划出波纹),场边立着 3 个麦垛(用稻草绳捆扎,顶部盖着防雨油纸);一位戴草帽、穿蓝布对襟衫的老人,弯腰用竹制晒谷耙轻翻麦粒,动作缓慢舒展;旁边矮凳上坐着穿碎花布衫的妇人,手里缝着布鞋底,脚边趴着 1 只黄狗(眯眼打盹);时代细节:晒谷场边缘拴着 1 辆 “凤凰” 牌 28 自行车(车把缠着旧布条,后座绑着空竹篮),不远处土坯房墙上贴着褪色的 “颗粒归仓” 手写标语,房檐下挂着红辣椒串与玉米棒;场角老槐树上挂着铁皮广播喇叭,线绳随风轻晃(无声音,突出宁静);光线色调:午后斜射柔光(暖黄色为主),麦粒泛着浅金光泽,人物影子长而淡,天空是淡蓝色(无云),墙面呈浅土黄色,整体色调柔和不刺眼;风格要求:回忆插画风(线条细腻不生硬)+ 写实质感(麦粒颗粒、布料纹理、树皮纹路清晰),画面氛围宁静松弛,无喧闹元素,人物表情平和,动态自然不夸张。

截图如下:

w4.jpg

<img   />

<img   />

<img   />

3.文生图

生成的提示词内容基本符合预期,接下来就是文生图的环节了,目前主流的Ai工具都能实现文生图,差异无非是图片的一致性及精致性等,具体可参考文章:【没钱也能用的!AI打工人】

这里用豆包AI进行文生图制作示范:

操作如下:

第一步:直接豆包AI网站,输入刚才生成的提示词选择图像生成,或者如下选择图像生成,输入提示词,点击立即制作。

w5.jpg

<img   />

<img   />

<img   />

<img   />

第二步:根据生成的图片,选择喜欢的图片下载。

w6.jpg

<img   />

<img   />

<img   />

<img   />

如果生成的图片不符合自己预期,可以多抽卡几次!



4.图生视频

现在到了生成视频的环节,大家用即梦或者豆包都可。

这里还是用豆包给大家进行演示:

1.视频生成:在即梦上传生成好的图片,输入提示词:老人手持耙子缓慢整理晾晒的谷物,草帽下的皱纹随着动作微微舒展,穿花衫的妇女坐在木凳上轻轻扇动草帽,黄狗偶尔摇动尾巴,阳光逐渐西斜在"颗粒归仓"标语墙投下影子,老式自行车静静倚着谷堆,固定镜头呈现水彩质感的丰收庭院。

检查视频没问题后下载下来:

w7.jpg

<img   />

<img   />

<img   />

<img   />

给大家看下效果:

<img   />

<img   />

<img   />

<img   />
用同样的方法,生成其他视频片段即可~

w8.jpg

<img   />

<img   />

<img   />

<img   />

5.短视频剪辑

1.打开剪映,把素材拖进去按剧情顺序拼好,加音效、配背景音乐,再加点喜欢的转场,最后导出就搞定!

w9.jpg

2.话不多说,直接看最终成品效果:

<img   />

<img   />

<img   />

<img   />
我这里仅做教学演示,更多的细节调整,就交给大家啦~

以上就是今天分享的内容啦,觉得我的文章有用,记得一键三连,点个关注、分享、喜欢。
因推送规则更新,如果想第一时间收到推送,也可以给我个星标,不错过每次精彩内容。

w10.jpg
Die von den Nutzern eingestellten Information und Meinungen sind nicht eigene Informationen und Meinungen der DOLC GmbH.
您需要登录后才可以回帖 登录 | 注册 微信登录

本版积分规则

Archiver|手机版|AGB|Impressum|Datenschutzerklärung|萍聚社区-德国热线-德国实用信息网

GMT+1, 2025-10-28 00:29 , Processed in 0.141406 second(s), 31 queries .

Powered by Discuz! X3.5 Licensed

© 2001-2025 Discuz! Team.

快速回复 返回顶部 返回列表