找回密码
 注册

Sign in with Twitter

It's what's happening?

微信登录

微信扫一扫,快速登录

查看: 202|回复: 0

AI人工智能教室应用场景平台方案

[复制链接]
发表于 2025-12-1 23:52 | 显示全部楼层 |阅读模式

马上注册,结交更多好友,享用更多功能,让你轻松玩转社区。

您需要 登录 才可以下载或查看,没有账号?注册 微信登录

×
作者:微信文章
AI人工智能教室的等级规划、应用场景及平台方案

---基于GB/T 28219.1的技术要求与GB/T 46505.1的场景思维
一、AI人工智能教室智能等级规划

以下等级规划不仅定义了技术能力,更明确了每个等级下典型的、有价值的应用场景,并体现了从单点智能融合智能再到生态智能的演进路径。

w1.jpg
二、完善的标准智能控制系统平台方案

本方案将GB/T 28219.1的技术模块与GB/T 46505.1的场景化理念深度融合,形成以下平台架构:
平台核心架构:场景驱动的一体化平台

1. 场景设计与管理中心

功能:这是场景标准的直接体现,是平台的大脑

核心组件

场景图形化编辑器:允许教学管理者通过拖拽方式,直观地定义场景要素(触发条件、参与设备、执行动作),无需编码。

场景模板库:提供符合国家课程标准(如新课标)的L1-L4典型场景模板,供教师一键启用或微调。

场景发布与分发:将设计好的场景策略下发至边缘网关或云端引擎。

符合标准:直接响应场景标准对场景描述、分类和易用性的要求。

2. 智能引擎集群

功能:这是GB/T 28219.1技术要求的集中实现,是平台的心脏

核心引擎

规则引擎:处理L1-L2级基于固定规则的场景。

数据智能引擎:负责实时分析课堂数据,为L3级场景提供决策支持(如判断何时需要触发聚焦课堂场景)。

AI算法引擎:承载复杂的机器学习模型,实现个性化推荐、知识图谱查询等L4级能力。

知识图谱引擎:存储和管理教学领域知识,支撑L4-L5级的认知交互场景。

3. 统一数据与知识中心

功能:严格遵循GB/T 28219.14.6.1 数据、信息和知识管理的要求。

分层结构

数据湖:汇聚来自设备、环境、教学活动的所有原始数据

信息库:存储经过处理、具有教学意义的信息,如课堂活跃度报表学生知识薄弱点分析

知识库:将信息提炼为可复用的知识,如针对某类知识点的最佳教学策略常见学习迷思概念库

4. 设备管理与互联互通层

功能:确保所有终端设备能被可靠、安全地调度,符合GB/T 28219.1的可靠性要求。

关键能力

设备抽象与协议转换:兼容不同品牌、不同协议的设备,为上层的场景执行提供统一接口。

状态监控与运维:实现GB/T 28219.1 附录B的智能运维功能,保障场景执行的可靠性。

5. 安全与治理框架

功能:贯穿所有层级,确保符合GB/T 28219.1安全章节(4.2)和场景标准可能涉及的隐私保护要求。

措施:数据加密、访问控制、场景操作审计、伦理审查(特别是L4-L5级涉及AI决策的场景)。

w2.jpg
三、L1- L5场景应用

L1基础互联级场景汇总

L1级别的场景是构建智能化教学的基石,重点在于实现设备的集中、便捷、可靠的基础控制,解决从无到有的互联问题。以下是三个典型场景流。
场景一:一键上课/下课场景

场景目标:提升教学效率,通过单一指令简化教师对多媒体环境的操作流程。

参与设备:智能交互一体机、投影仪、电动窗帘、照明系统、功放音响。

w3.jpg

反向场景:一键下课

触发:教师点击下课键。

执行:逆序关闭所有设备(一体机、投影仪等),并打开所有照明,窗帘全部打开。
场景二:设备状态远程巡视场景

场景目标:实现后勤管理人员对分散教室的设备基础状态进行集中可视化监控,提高运维响应速度。

参与设备:各教室的智能交互一体机、空调、电源控制器、网络摄像机(静态画面)。

w4.jpg
场景三:定时设备巡检与节能场景

场景目标:在非教学时间自动执行设备巡检和节能操作,降低能耗,保障安全。

参与设备:教室所有接入系统的用电设备(一体机、空调、插座电源等)。

w5.jpg
L2感知联动级场景汇总

L2级别的场景实现了从人控境控的跨越,系统能主动感知环境变化和用户存在,并自动触发相应的设备联动,显著提升教学环境的舒适性、便捷性和智能化体验。
场景一:教师个性化授课准备场景

场景目标:为教师提供无缝式的个性化教学环境,减少课前准备时间,提升专业感和体验。

参与设备:门禁读卡器/人脸识别摄像头、智能交互一体机、环境传感器(光照、温湿度)、空调、灯光、电动窗帘。

w6.jpg
场景二:学生专注度保障与健康环境场景

场景目标:自动维持有利于学生专注学习的健康物理环境(光照、空气),并在课后自动节能。

参与设备:光照传感器、CO₂浓度传感器、人体红外传感器、灯光、空调、新风系统、智能窗户。

w7.jpg
场景三:沉浸式互动教学场景

场景目标:一键营造适合特定教学模式(如分组讨论、观影)的视听环境,提升教学沉浸感和互动效果。

参与设备:智能交互一体机、功放音响、可调色温灯具、分组显示屏。
w8.jpg
L3分析决策级场景汇总

L3级别的场景标志着智能教室的核心价值从环境控制全面转向教学赋能。系统不再是简单的指令执行者,而是成为具备分析、决策能力的“AI助教教研助手,直接参与教学核心环节,提升教学效率与质量。
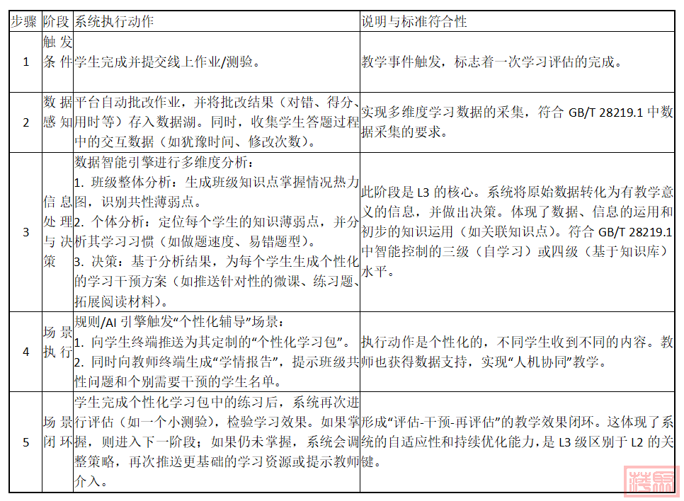
场景一:AI助教个性化辅导场景

场景目标:实现基于学生个体学情的个性化、自适应学习路径规划与资源推送,实现因材施教,减轻教师负担。

参与设备/系统:学习平台、AI分析引擎、知识图谱、学生终端(平板/电脑)、教师终端。

w9.jpg
场景二:课堂实时参与度分析与教师预警场景

场景目标:实时监测课堂整体参与度,在学生注意力分散时及时预警教师,帮助教师调整教学策略,提升课堂效率。
参与设备/系统: AI行为分析摄像头、音频分析麦克风、实时分析引擎、教师终端(手表/平板)。
w10.jpg
场景三:基于知识图谱的跨学科智能探究场景

场景目标:当学生在学习某个知识点时,系统自动关联跨学科知识,推送相关资源,激发探究兴趣,培养综合素养。

参与设备/系统:数字教材/学习平台、知识图谱引擎、资源库、学生终端。

w11.jpg
L4认知交互级场景汇总

L4级别的核心在于,系统通过大规模知识图谱和先进的认知AI模型,能够理解教学内容的深层含义,并像一位专家学伴一样,与学生进行启发式、探究式的互动,真正实现个性化、自适应学习。
场景一:跨学科项目式学习(PBL)智能导师场景

场景目标:引导学生完成复杂的跨学科项目,系统作为智能导师,在项目全周期中提供知识整合、资源推荐、方法论指导和过程评估。

参与设备/系统:项目式学习平台、跨学科知识图谱、生成式AI模型、虚拟实验环境、学生/教师终端。

w12.jpg
场景二:AI虚拟学伴苏格拉底式辩论场景

场景目标:通过与AI虚拟人就复杂议题进行深度辩论,训练学生的批判性思维、逻辑表达和知识运用能力。

参与设备/系统:具身型或对话框式AI虚拟人、自然语言处理(NLP)引擎、辩论知识库、伦理规则库。

w13.jpg
场景三:基于动态学习路径的元认知教练场景

场景目标:系统通过持续分析学生的学习行为与认知模式,帮助学生认识自己的学习特点(元认知),并共同规划、调整真正适合其个性与目标的动态学习路径。

参与设备/系统:学习分析仪表盘、元认知评估模型、动态路径规划引擎、学生终端。

w14.jpg
AI人工智能教室五级场景核心能力对比演进表

该表从七个关键维度,系统化地展示了从L1(基础互联)到L5(生态融合)的演进路径,揭示了智能化如何从工具自动化走向生态智慧化的深刻变革。

w15.jpg
演进路径总结

L1 → L2:从可控自动

突破:引入了传感器,系统开始具备感知环境的能力,实现了从人控境控的跨越。价值核心从便捷转向舒适与健康

L2 → L3:从自动智能

突破:引入了数据分析和AI算法,决策依据从预设阈值变为数据驱动,价值核心从环境转向教学本身,实现规模化因材施教。

L3 → L4:从智能智慧

突破:引入了知识图谱和深度认知模型,交互从基于数据的指令变为基于知识的对话,价值核心从教学效率转向核心素养(批判性思维、创新等)的培养。

L4 → L5:从节点生态

突破:引入了多智能体协同和自主演进机制,视野从单个教室扩展到整个教育生态,价值核心从个人发展转向社会进步和教育系统的整体演化

此表清晰地表明,AI与教育的融合是一个层层递进、由表及里的过程。高级别阶段并非对低级别的否定,而是以其为基础,在广度、深度和智能程度上进行的一次次范式革命。

w16.jpg
Die von den Nutzern eingestellten Information und Meinungen sind nicht eigene Informationen und Meinungen der DOLC GmbH.
您需要登录后才可以回帖 登录 | 注册 微信登录

本版积分规则

Archiver|手机版|AGB|Impressum|Datenschutzerklärung|萍聚社区-德国热线-德国实用信息网

GMT+1, 2025-12-19 00:56 , Processed in 0.117903 second(s), 31 queries .

Powered by Discuz! X3.5 Licensed

© 2001-2025 Discuz! Team.

快速回复 返回顶部 返回列表