找回密码
 注册

Sign in with Twitter

It's what's happening?

微信登录

微信扫一扫,快速登录

萍聚头条

查看: 164|回复: 0

2025AI云产业大会·AI云安全分论坛成功召开!共筑AI云安全防线

[复制链接]
发表于 2025-12-12 16:50 | 显示全部楼层 |阅读模式

马上注册,结交更多好友,享用更多功能,让你轻松玩转社区。

您需要 登录 才可以下载或查看,没有账号?注册 微信登录

×
作者:微信文章
前言

w1.jpg

2025年12月12日,由中国通信标准化协会主办,中国信息通信研究院(简称“中国信通院”)承办的“2025 AI云产业发展大会·AI云安全分论坛”在京召开。本次论坛由中国信通院云计算与大数据研究所开源与软件安全部副主任孔松主持。

w2.jpg

本次论坛聚焦AI云安全领域,致力于为产业界打造多元化的交流平台,推动信息共享与技术互动,共同引领我国AI云安全走向更高水平。

w3.jpg

中国信通院云大所开源和软件安全部业务主管王睿宁分享了《中国信通院智算安全工作全景解读》。王睿宁指出,智算已成为驱动数字经济高质量发展的关键数字基础设施,面对外部安全态势与系统内生可信的双重驱动,筑牢智算体系化安全底座,实现从被动防御向主动可信的能力升级已成为行业关键议题。会上,她介绍了中国信通院智算安全可信工作布局,从专业视角解读《智算服务安全可信能力要求》标准草案,并分享了为未来行业赋能重点工作方向。

在成果发布环节,中国信通院发布一系列最新研究和实践成果。

w4.jpg

为破解安全运营工作面临成效难量化、价值难显现、合作难打通等行业痛点,中国信通院于 2025 年正式发起“秒响应”安全运营摘星计划。该计划以事件响应表现为核心评估维度,构建涵盖事件闭环过程、跨部门协同、安全工作落实等多维度评价体系。通过全年四季度动态跟踪与全流程校验,结合年度无重大安全事件的硬性标准,形成全面客观的评估闭环。

w5.jpg

论坛公布了2025 年度 “秒响应” 安全运营摘星计划五星单位名单!

中数通信息有限公司

深圳市快金数据技术服务有限公司

天翼云科技有限公司

一汽丰田汽车销售有限公司

腾讯云计算(北京)有限责任公司

江苏农村商业联合银行股份有限公司

w6.jpg

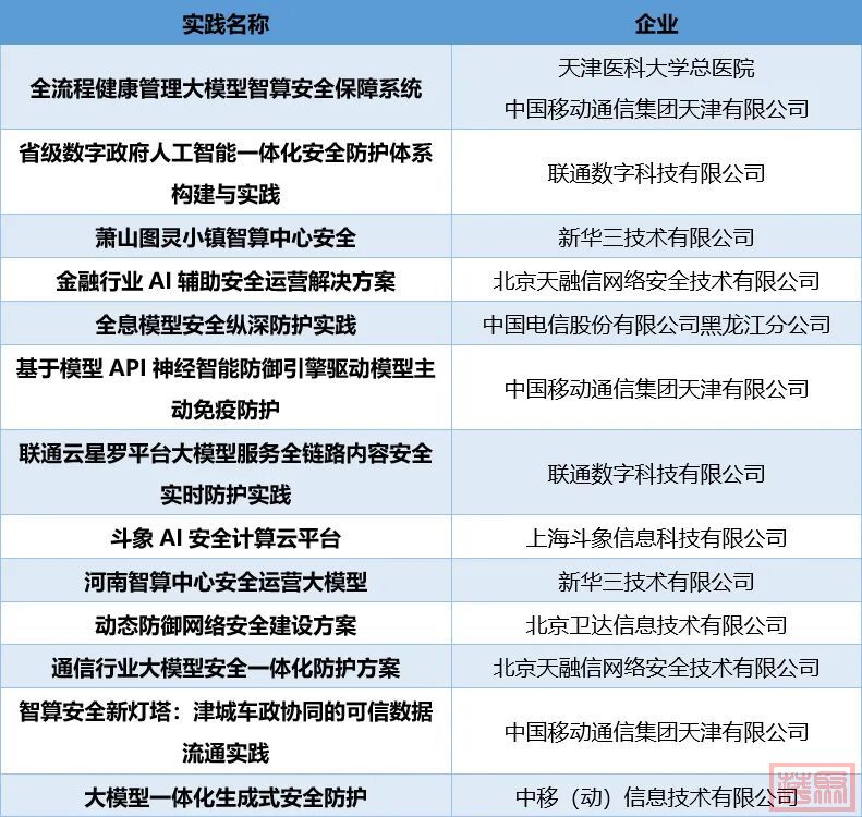
国家高度重视智算产业发展,“人工智能+”行动提出要强化智能算力统筹,推动智算供给绿色、安全、可信。今年下半年,中国信通院启动智算“安全灯塔”实践征集工作,遴选了一批智算安全可信能力典型实践,覆盖智算基础设施、应用、服务和行业垂直领域,发挥行业示范引领作用,为企业智算应用和安全创新注入活力。

论坛上公布了入选实践。

w7.jpg

为了引导零信任应用向好发展,中国信通院连续五年启动“安全守卫者计划·零信任专题”典型实践征集活动,遴选了一批成熟度高、具有示范作用的典型实践,通过树立标杆,进一步推动零信任技术深入应用。

w8.jpg

论坛公布了安全守卫者计划·零信任专题典型实践企业名单。

项目:贝壳全网零信任项目

应用方:贝壳找房(北京)科技有限公司

供应方:杭州亿格云科技有限公司

项目:天翼云x中国通服 零信任安全办公实践

应用方:中国通信服务股份有限公司

供应方:天翼云科技有限公司

在成果发布环节,为引导各行业中小企业加快数字化转型和安全上云步伐,落实“上云安全举措”,中国信通院发起了“中小企业上云安全实践征集”工作,遴选一批风险意识高、安全能力强、上云安全实施效果好的企业,发挥行业示范引领作用。

w9.jpg

论坛上公布了“中小企业上云安全”典型实践入选项目。

武汉万居隆电器有限公司iOA项目

智能制造云地一体安全实践

构建跨云安全可信数据空间

企业核心资产通过SaaS服务安全运维

高科技企业零信任安全上云实践

API 赋能云原生安全实践

云上安全动态防御能力建设

在专家分享环节,中国移动通信集团天津有限公司AI产研院技术总监、中国移动“十百千”高级技术专家 赵东明博士围绕《全流程健康管理大模型智算安全保障系统》做主题演讲,分享了AI赋能医疗行业安全体系建设的实战路线和宝贵经验,“太素”健康管理大模型不仅为医疗机构打造了具备自主决策能力的 “数字大脑” 解决方案,更推动健康管理从经验驱动向数据智能驱动转型,为行业高质量发展提供了可借鉴的技术路径。

w10.jpg

启明星辰信息技术集团股份有限公司 北冥AI实验室高级研究员、人工智能安全专家 田源围绕《基于超级智能体技术的安星智能联邦安全运营系统》主题进行分享,田源指出当前安全行业面临分析复杂、安全大模型存在幻觉等痛点,为应对上述问题,安星智能联邦安全运营系统系统采用 MOLE 混合微调专家模型技术,动态加载多 LoRA 权重,解决大模型过拟合与灾难性遗忘问题;创新超级智能体范式,具备多步智能规划与超级工作流能力,实现复杂逻辑精准控制;通过零代码 MCP 构建技术,无需改造现有系统即可接入非智能平台。这些技术突破大幅提升了安全任务处理准确性与流程自动化水平,并且推动智能体技术未来将向更多安全领域延伸。

w11.jpg

中国信通院云大所开源和软件安全部业务主管吴诗浩围绕《零信任发展洞察报告(2025)-AI时代零信任与数字身份发展洞察》展开分享。吴诗浩表示零信任认知持续更新,ZTNA、SSE、SASE 三大关联技术呈差异化演进,网络威胁形成“智能化、供应链化、APT化”复合矩阵,零信任理念已延伸至非人类身份管理;并且供应侧中金融业为主要服务行业,虽行业应用下滑,但产品联动能力持续提升,远程办公等场景落地显著。会上他还介绍了零信任与可信数据空间的协同共生,通过三层架构保障数据流通安全;而数字身份安全技术覆盖全主体且分多阶段发展。最后展望未来,他提出eBPF、TEE 技术将升级零信任架构,其应用将融合可信数据空间、隐私计算,聚焦 AI 攻击防御与物联网轻量化适配,赋能数字安全。

w12.jpg

中国信通院将持续发挥产业创新发展平台作用,通过标准制定、产业研究、测试评估等机制,推动AI云安全产业高质量发展,为数字经济提供坚实的安全保障!

w13.jpg

w14.jpg

长按二维码关注

链接云端,可信而安
Die von den Nutzern eingestellten Information und Meinungen sind nicht eigene Informationen und Meinungen der DOLC GmbH.
您需要登录后才可以回帖 登录 | 注册 微信登录

本版积分规则

Archiver|手机版|AGB|Impressum|Datenschutzerklärung|萍聚社区-德国热线-德国实用信息网

GMT+1, 2025-12-19 17:35 , Processed in 0.098955 second(s), 30 queries .

Powered by Discuz! X3.5 Licensed

© 2001-2025 Discuz! Team.

快速回复 返回顶部 返回列表