找回密码
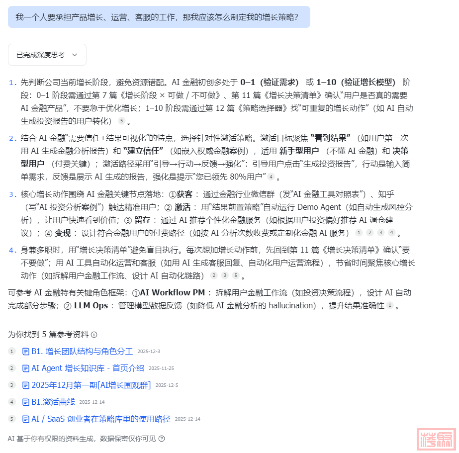
 注册

Sign in with Twitter

It's what's happening?

微信登录

微信扫一扫,快速登录

萍聚头条

查看: 119|回复: 0

AI知识库会吊打99%的知识付费(含搭建AI知识库全流程) | 42

[复制链接]
发表于 2025-12-14 23:16 | 显示全部楼层 |阅读模式

马上注册,结交更多好友,享用更多功能,让你轻松玩转社区。

您需要 登录 才可以下载或查看,没有账号?注册 微信登录

×
作者:微信文章
来自围观群内部分资料 Day14 【部分节选】

01/

AI知识库和知识付费的区别

AI 知识库和传统知识付费本质上都是“把知识变成产品”,区别主要是在形态/体验/价值逻辑上;

直白地说:传统知识付费卖的是内容本身,AI 知识库卖的是随时可调用的能力;

仔细看看这版增长回答,再对比一下你的增长部门日常会议~

AI知识库若要适配更多人群去使用,底层模式就得更大。AI知识库本质是隔离了外部污染,只用结构化的经典体系(长期主义)加上AI推理,且根据个人的需求来调用的,而且他的交互性很强,可以多轮追问,你实时问他的问题他就生成,更新成本也非常低,而且对知识的体系非常看重,你对他的感知大概等于你跟垂类GPT在交流,他具备了专业知识,你随时可以向这个专家请教。

而传统的知识付费,一般是课程/文章/音频,是单向传导的过程,在原作者脑子里的内容是立体结构的,但输出后的内容是线性的,他在思考时可能同时调用了不同维度和层次的内容,但在表达时无法直接说出该背景,给的方法自然也不起效;

而且传统知识付费相当费时间,需要你从头到尾学习,你也不知道重点是在哪,而且中间开始阅读,可能少了前文的point,每次看内容都得重头开始,所以一般人说起知识付费,普遍的表达是“我买了一套课”,而不是学会了什么,或者得到什么。

原先我每天花2小时左右在微信阅读上,基本是看内容->做笔记->消化->应用->反馈,可能因为看的内容还不是非常实时,所以用起来的速度和得到反馈的频率也更低,导致我的时间在这些方面会有很多损耗,学习成本高+内容内部到+看完不一定用得上;

精益创业里对MVP的定义也是用最小成本、最短时间验证商业假设,不以解决问题/拿到效果为导向的产品,都会被淘汰。商业化背后对应着的是,你能否精准地找到一类人群,这类人群的问题你又恰好能提供解决方案,这就是一个mvp;mvp再大点,就是这群人够不够多,够不够痛,方案够不够精准。

我记得很多公司做过数字化转型,当时有个功能很流行叫CEM,可这只是一个工具,数据收集了,但不会分析,分析完了也没有人去更正流程改正,真正导致企业起变化的从来不是工具,而是决心,决心把这摊业务重新提上日程,把它从一个调节回路变成一个增强回路。

AI产品也应该是这样,以解决问题为第一性原理。效率什么的,可以慢慢提升。

话说回来了,知识付费为什么会被说割韭菜,因为他只有知识存量和信息差,这两者在会用AI的人面前,价值为0,我看那些不如直接跟AI聊。所以知识付费都会被配备一个强营销团队,内容团队未必多牛逼,但营销团队一定是触达+销转做到第一;而被割过一次的人,不会再复购第二次,越割越下沉,直到找到认知没办法提升的人群,或者找到新一批韭菜。

02/

AI知识库的问题

但知识库这玩意也不是第一天出来了,2023年那会我就研究过,但当时LLM也不成熟,AI知识库看起来很理想,但需要克服很多的困难:

① 怎么把对的知识给到对的人,这必须得稳定、可控地解决用户真实问题的“结构化系统”;大多数人不具备提问的能力,所以知识库得明确用户典型的问题场景,能引导用户提问,能补齐上下文,这些功能都是在近年大模型爆发才出现的;

② 解决回答准不准的问题。你用ChatGPT/Gemini/deepseek一般解决什么问题?为什么不能解决你的工作问题?明明你的工作内容大部分是文字汇报;那你为什么不用GPT来替你工作?

答案很简单,语料和边界;因为你的context是跟同事、公司、客户一同建立的,你没有控制权,如果你只有单人在工作,也基于一个知识库内容去进行回答呢,你的工作80%的内容能否由这个知识库产出?

所以现在你可以完全可以建立一个自己的知识库,标注来源/引用依据(也就是你的历史数据);

③ 解决能不能直接用,他生成的内容是否具备可执行性,传统的内容会给你一堆原则,但我理解的好的知识库,应该是给你一份可以直接执行落地的方案,第一阶段的知识库(后面我继续说几个level)起码是:1. 输出步骤清单/模板/案例 2. 能生成符合场景的内容 3. 不同角色在这里都能对应的视角(新手/老手)

④ 这应该是一个活系统,来解决更新&演进的问题,AI教程很难做是因为模型迭代太快,你刚更新完的教程就过时了,改一次就得重做内容,那如果AI知识库的不是教你XX技能呢;而是进行不同的版本管理,还有人工校正入口,通过用户反馈来反哺知识,这是不是跟大多数人在用AI agent的日常一样,这本来是长期生长的生态,不要用一次性的方法去对待它,人在成长,知识库也是一样的,越用越磨合越好用

⑤ 我们要去解决商业闭环的问题,AI知识库才有价值。你要做这个内容就必须想清楚,1. 谁付钱,2. 为啥持续付钱,3. 不用你这个产品会怎样?

AI知识库的好处是很容易嵌入workflow,但是风险/成本也直接相关,能代替不少人的工作,或者是增强产出。怎么判断是否商业闭环,很简单,如果不用他,效率明显下降or风险明显上升。

再说回来,我觉得普通的职场领域,法务、HR、产品、运营,都适合做AI知识库,还有一些专业领域,比如医疗、法律、咨询、金融的专家们。

它是真正的内容复利,适合超级个体。

03/

个人如何搭建AI知识库

第一步不是选模型or工具;是先整理系统, 从业务问题出发,找到里面的知识结构(图谱),这时候是一整套知识体系,再找一个AI进行调用,进行可控输出的测试;

一句话概括流程:场景 → 问题 → 知识 → 结构 → 检索 → 推理 → 校验 → 迭代

前面给大家展示了我做知识库的结果,我觉得生成的效果已经能吊打市面上99%的知识库(限时特价中我打造了一个体系化/结构化/持续迭代的AI增长知识库 | 42)了,但是接下来的细节我还在调优当中

我来说一下,为啥市面的AI知识库不行

他们一般是用自然语言模型去生成一个通用框架,然后就把资料都放进去了,但其实第一步是要解决这个问题——你的知识库用来解决什么问题;

1. 谁在用(岗位/角色)2. 什么时候用(什么场景下)3. 用来干嘛(决策/执行/校验)

w1.jpg

这样的结构非常清晰,很适合AI来调用(但我搞了2000多篇内容,确保5类人群,4个增长阶段,5种产品类型,20种策略模块,20个渠道都覆盖到,这还不算,还有动态更新的2021-2025年AI公司的增长拆解含数据

第二步,是拆解用户会问的问题,这一步比第一步更重要

你要列出20-50个问题,(如果你的知识库要容纳2000-10000个行业内的人,问题起码得上千个)

1. 用户过去问的;2. 群里反复出现的;3. 搜索栏里出现最多的

一定要自然语言,不是目的。来个错误版本:

w2.jpg

我这种就属于无效知识库。打个比方:不是在里面列出价格体系等调用,而是在里面写: 客户规模达到50-100人,报价可以打7折;

第三步,是整理可被AI用的知识

市面上大部分的我看到开源的,都是PDF/word/培训PPT。我想问,我看这些东西是为什么呢?

而对AI来说,友好的知识形态就是 1. 先说结论 2. 规则明确 3. 边界清楚

来看看,案例示范

w3.jpg

【适用场景】

【结论 / 做法】

【判断条件】

【例外情况】

【示例】

【禁止事项】

第四步 才是知识结构化;而且最小结构就够用了,你按问题类型/场景分块,每块知识独立、短小,从技术层面来说,就是文本切分,每块300-800字,一块只讲一个结论。

第五步 选择技术方案,我不推荐我用的知识库哈,大家自行选择,总之,基础架构是用户提问->向量检索(知识库)->相关内容 Top K->大模型生成答案->规则 & 提示词约束。

常见选择:

模型:GPT / Claude / 国产模型

向量库:FAISS / Milvus / Pinecone

框架:LangChain / LlamaIndex(可选)

最关键的一步是,你要强制只基于知识库回答

第六步 控制幻觉(100%一定要做)

这一步要做的是:1. 提示词约束(仅限以下资料回答)2. 无答案时允许拒答 3. 引用来源一定要说清楚 4. 关键场景要有人工兜底(尤其是算数这块)——不追求什么都能答,但追求答了就靠谱

w4.jpg

这几个都是我测试了比较差的部分(不是我的知识库,是别人的)

第七步 设计好用的交互,好的知识库一定有1. 常见问题入口 2. 问题模板 3. 多轮追问能力 4. 不同角色视角(老手/新手)

w5.jpg

w6.jpg

问了三轮才出来

第八步 跟我目前在做一样的事——学习怎么测试&迭代;最好是搞真人,基于业务场景去问,去统计:答对率、不该答却答了的比例,用户是否敢照做,80%以上一致,那就是合格的。

第九步 MVP完成

像我这样做完知识库上线,其实是花了不少时间的,因为我一直都在有结构化的内容整理,所以知识上传后发现答案回答得很差!问题重重!所以又返回来梳理,发现自己在第一步就错了,又重新来一遍。我还是那句话,AI知识库的核心不是结构化内容,而是解决问题。

先基于一个角色,一个高频场景,去把他想要的30-50条高质量知识完成,再做支持拒答+引用,先做到好用,再通用

再次感叹,AI真是个好东西,不管是内部企业用,还是外部商业化,都可以!

也欢迎大家留言讨论,分享你的观点!

觉得内容不错的朋友能够帮忙右下角点个赞,分享一下。您的每次分享,都是在激励我不断产出更好的内容。

欢迎关注42Growth,一起探索更大的世界。




查看往期内容

又是4小时冷启动拉新用户100+,顺便来拆解n8n开源模型是咋做起来的 | 42

当SaaS开始招聘AI:Artisan用数字员工掀起效率革命 | 42

出海产品前1000个用户获取·实操清单 | 42

从11x.ai的崩塌,看AI商业化的现实困境 | 42

12月我做了一个AI产品的增长围观群 | 42
Die von den Nutzern eingestellten Information und Meinungen sind nicht eigene Informationen und Meinungen der DOLC GmbH.
您需要登录后才可以回帖 登录 | 注册 微信登录

本版积分规则

Archiver|手机版|AGB|Impressum|Datenschutzerklärung|萍聚社区-德国热线-德国实用信息网

GMT+1, 2025-12-18 20:14 , Processed in 0.091891 second(s), 30 queries .

Powered by Discuz! X3.5 Licensed

© 2001-2025 Discuz! Team.

快速回复 返回顶部 返回列表