找回密码
 注册

Sign in with Twitter

It's what's happening?

微信登录

微信扫一扫,快速登录

查看: 197|回复: 0

AI应用:新版Coze工作流制作「认知觉醒」,涨粉12.1万,获赞232.5万!全流程拆解!教你1分钟生成100个爆款

[复制链接]
发表于 2025-12-16 10:51 | 显示全部楼层 |阅读模式

马上注册,结交更多好友,享用更多功能,让你轻松玩转社区。

您需要 登录 才可以下载或查看,没有账号?注册 微信登录

×
作者:微信文章
我是繁星,专注AI应用和变现,以及做私域的知识付费超级个体。分享工作流实战案例,让普通人也能做出或者用上属于自己的工作流。
2025年12月16日已更新一批最新Coze工作流成品,并持续加入更多成品,已经领取过工具箱的朋友,请查看最新版工作流成品使用!
w1.jpg



「认知觉醒」是什么意思?每天都很忙碌,却感觉只是在重复,成长似乎停滞了?读了很多道理,但在关键抉择时,依旧被情绪和旧习惯牵着走?

是我们的认知跟不上社会的节奏了,我们大脑就像一套默认运行了多年的操作系统,它帮我们处理日常,却也常常将我们困在无意识的循环里。这就是「认知觉醒」,是一次内在的“系统升级”。
大家一定也刷到过「认知觉醒」的视频,经常能戳到我们思想的核心,内容非常炸裂!

比如我刷到的这2个账号:深度进化Theo,他一共发布了141个作品,共计涨粉7.3万,累计获赞30万,算是很不错的数据了。
w2.jpg

毒蛇心理,他一共发布了117个作品,共计涨粉12.1万,累计获赞232.5万,这个数据就很夸张了。
w3.jpg

要知道他们的视频,没有实拍和投放,都是借助AI生成的,有这样的数据,基本就是白捡钱。因为这类视频能提供极高的个人情绪价值,要比浅层的情绪安慰更能拉近用户粘性,只要方向正确,剩下的教给AI,数据就差不了。
所以这就是AI应用的魅力,绝不是只有坐在办公室的人才能用,像我们做自媒体的人,小到文章图片,大到视频短剧,弄个Coze工作流统统能搞定。你就说3分钟做一个视频香不香吧?有人就说了,繁星老师,我连Coze是什么都没听过,剪辑都不太熟练的人,怎么去搞这个。
OK,今天繁星就分享这套玩法的底层逻辑,用Coze工作流打通「认知觉醒」视频的本质,为你推开那扇通往更高思维层次的门,让你亲眼看见——门外自有万里山河,一次真正的认知觉醒:手把手教学,看完你也能做出100条爆款作品!今天这篇文章非常干货,实用性很强,大家一定要好好收藏起来!

成品效果示例(像素风)
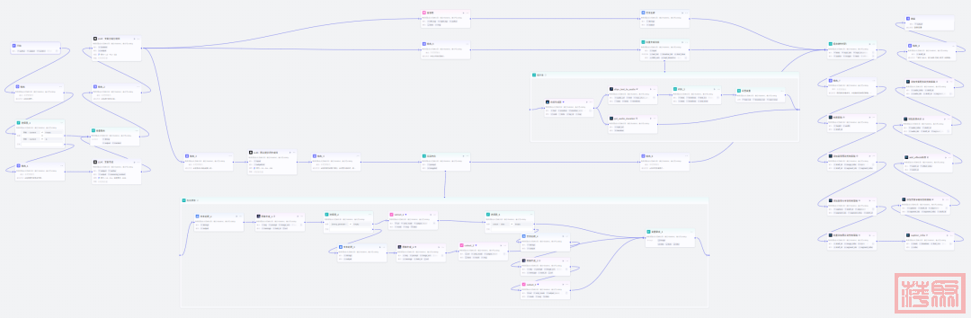
工作流展示
w4.jpg




工作流拆分及简单的节点讲解:
工作流低层逻辑在我们输入主题后,由AI生成与主题相关的文案,根据文案生成分镜和脚本,利用分镜脚本生成对应的图片提示词,根据图片提示词生成对应图片物料;再将文案处理成音频,搭配分镜脚本生成对应的音效和背景音乐,有了基础的物料打底,最后综合成草稿链接输出。
第一步,开始节点开始节点有7个元素变量:
1.author 作者水印或博主名,出现在视频正下方,比如“繁星AI智能体”;2.subject 创作主题,比如“你缺的不是能力,是那点“我配”的底气”;3.Content 视频文案,如果不输入,AI会根据我们的主题,自动帮我们生成对应文案;
4.left_top 视频左上角文案,可以体现你的视频风格,比如“反圣母 | 反鸡汤 | 反常识”;5.right_top 视频右上角文案,可以体现你的视频基调,比如“不负责安慰 只提供真相”;6.bg_text 视频背景主题大字,可以体现你的视频系列,比如“认知觉醒”
7.mihe_key 调用外部的AI所需要的API-Key,这个AI是用来生图、以及音频的,每次运行都需要花费 token,API-key获取方式:https://miheai.com/(注意:文生图+图生视频,会有较高的花费,均由AI的提供方收取,大家运行时需提前考虑成本);
简单来说,大家只需要围绕主题输入内容和api-key,工作流就会自动开始执行了。
w5.jpg

第二步,文案生成经常使用成品工作流的朋友应该比较了解,文案生成分为两个部分;首选是内容提取筛选,通过选择器,判断用户是否输入了主题文案,然后向不同的节点输出;最后不论是AI生成文案、还是用户输入的文案,最终都会整合,向下一部分节点输出。
w6.jpg

w7.jpg

第三步,文案分镜脚本确定文案之后,我们将文案分割,形成分镜,以每个分镜作为脚本,制作后续物料。
w8.jpg

w9.jpg

第四步,图片物料生成借助文案分镜脚本,生成文生图提示词,再通过图片生成节点,批量生成对应图片物料。
w10.jpg

w11.jpg

w12.jpg

第五步,音频物料生成同样的,借助文案分镜脚本,生成朗读配音、音效、背景音乐等音频物料。
w13.jpg

第六步,物料整合生成草稿整合所有的物料元素,匹配对应的关键帧,搭配好音效和背景音乐,最后输出成草稿链接。
w14.jpg

大家看到这里,应该对工作流运行的底层逻辑有一个初步的认知了,只不过真正搭建起来,相对比较复杂,需要一些逻辑思维和代码功底。如果让大家自学去搭建,可能难度很大,也不太现实。不过工作流的优势太过明显,搭建一次之后,一直就可以使用,并且可以分享给其他人。我也不让大家浪费时间了,我已经配置好这个工作流了,有需要可以直接去文末工具箱领取,导入工作流就能使用了。
接下来,给大家说下这个工作流成品的使用步骤,就不需要大家亲自搭建了,极大降低了学习和时间成本。




成品工作流使用步骤:
第一步,领取下载工作流成品首先到本篇文章末尾的工具箱,领取工作流成品,选择自己需要的工作流成品,并下载下来,比如本篇的“认知觉醒”。推荐大家下载最新的工作流合集,这个合集我会持续更新,选择更自由。如果大家从来没有使用过成品工作流,也建议先阅读我写的文章,教你通用成品工作流搭建教程,非常详细:弥补信息差,成品Coze工作流使用教学,不要让会用工作流的自媒体博主把你远远甩在身后!
w15.jpg

第二步,查看工作流使用说明大家下载的工作流合集,会有2种格式:一种是zip的压缩包格式,需要导入coze使用,部分zip格式的工作流没有中文说明,大家需要查看“工作流对照表”,找到自己需要的。
w16.jpg

w17.jpg

另外一种是txt文档的代码形式,旧版的会搭配配置文档,需要我们新建工作流之后,复制代码然后粘贴到工作流里,配置后使用。新版的没有配置文档,直接复制粘贴到工作流里,自动完成配置,也可以选择导入。
w18.jpg

w19.jpg

w20.jpg

第三步,配置成品Coze工作流
「认知觉醒」属于zip和代码都有的新版工作流,可以导入也可以复制粘贴,我这里展示Zip格式的方法,用起来更方便。

打开Coze的个人空间资源库,右上角选择“导入”工作流,这个功能需要开通个人进阶版,一个月9.9,还送一些点数。

选择刚才我们需要的工作流,认知觉醒,点击导入即可。

w21.jpg

w22.jpg

第四步,进入工作流等待加载完成,我们的工作流列表里,就会多出一个成品工作流,我们点进去就可以使用了。
w23.jpg

第五步,运行工作流
成品工作流不需要任何修改,如果有错误提示,比如某个节点插件或大模型报错(当前模型迭代很快),可以联系我,或者大家自行修改,只需要在相应节点,更换大模型即可,非常简单。

正常我们直接点击试运行,输入对应的元素变量,并自行考虑是否由AI帮你生成文案,API-key获取方式:https://miheai.com/(注意,运行工作流需要消耗一定的费用,自行选择是否使用)。

w24.jpg

w25.jpg

第六步,剪映小助手生成剪映草稿
稍等几分钟后,工作流就会自动生成一份草稿链接,我们复制链接,打开剪映小助手,把刚才的草稿链接粘贴进去,点击创建剪映草稿即可。

等待生成剪映草稿文件夹,我们记得要把这个文件夹放在剪映草稿的目录下,或者配置草稿生成路径,自动放在草稿目录下。

w26.jpg

第七步,打开剪映编辑草稿
最后打开剪映,找到生成的草稿,通常是在第一位,我们打开,就可以二次剪辑了(二次剪辑效果会更好)。
w27.jpg




到这里,「认知觉醒」的工作流使用教学就结束了,大家也可以到工作流合集里,选择自己需要的使用。

这里要说明一点,网络上很多博主,视频质量很高,因为他们用的都是定制的工作流,从定制到运行都需要花钱,有的一次运行甚至要十几到几十块。

我给大家都是免费分享的工作流成品,目前没有免费运行的工作流,即使不用外部API,Coze官网也会收Token费用,只不过大家每天都有免费的用。

最主要是为了让大家能感受AI应用带来的便利,以及做个初步的尝试,看看AI做出的作品到底是怎么回事,如果大家想定制自己专用的工作流,我也是可以做的。

好了,看完本篇内容,赶快发动你的小手,跟着教程进行实操起来。做的过程中任何遇到问题,欢迎在评论区留言,我会为大家解答!

如果文章能给你一些帮助,感谢点赞、在看、转发,关注公众号。

#AI智能体 #Coze工作流 #认知觉醒 #自媒体运营 #人工智能 #AI #认知提高

工具箱关注上述公众号即可领取

另外工具箱里还包含了很多
AI工具的免费使用成品Coze工作流无偿分享互联网450+搞💰玩法欢迎关注领取
Die von den Nutzern eingestellten Information und Meinungen sind nicht eigene Informationen und Meinungen der DOLC GmbH.
您需要登录后才可以回帖 登录 | 注册 微信登录

本版积分规则

Archiver|手机版|AGB|Impressum|Datenschutzerklärung|萍聚社区-德国热线-德国实用信息网

GMT+1, 2025-12-19 00:52 , Processed in 0.121520 second(s), 31 queries .

Powered by Discuz! X3.5 Licensed

© 2001-2025 Discuz! Team.

快速回复 返回顶部 返回列表